Vierlamps batterijontvanger

In eikenhouten kastje met afsluitbare deurtjes. De binnenlijsten van de deurtjes zijn afgewerkt met coromandelhout. Aan de bovenzijde zit een afneembaar deksel met kliksluiting. Het toestel is gemaakt bij Van der Heem & Bloemsma in Den Haag. De kast werd gemaakt in eigen beheer, omdat leverancier H.P. Mutters door eigen omvangrijke orders niet meer kon leveren. De werkplaats voor het vervaardigen van radiokastjes was in 1928 gevestigd in de Cornelis Houtmanstraat, later dat jaar verhuisde men naar de Siebergstraat.

Het toestel werd uitgebracht in twee modellen, de K.L.m., waarbij de kleine letter "m" staat voor "met deurtjes". Hetzelfde type was ook leverbaar zonder deurtjes als K.L.z. De K.L. werd voor het eerst gepresenteerd samen met het wisselstroomtoestel K.W.S. op de Utrechtse Jaarbeurs, die werd gehouden van 27 februari tot 1 maart 1928. De prijs was f 225,- voor de K.L.m. en f 210,- voor de K.L.z. De eerste modellen van deze radio hadden een ander front met andere afstemknoppen (pijlknoppen op een witte achtergrond met schaalverdeling).
De radio is instelbaar op vier golfbereiken: 200-400, 400-600, 600-1600 en 1600-2000 meter.
Gegevens Buizen  
Serienummer: 45056
Seriegrootte: ± 400
Afmetingen (h×b×d): 24 × 54 × 30,5 cm
Bouwjaar: 1928
Aangeschaft in: 2008
Klik op een buis voor meer informatie

Schema Overzicht standen schakelaars    

Scan van de originele handleiding

Reclamefolder

Wat werd in 1928 uitgezonden?

 

Luister naar "Do the Sugar Step with me", door The Picadilly Players, opgenomen op 30 mei 1928

Het gesloten kastje

                   Bovenzijde van het toestel
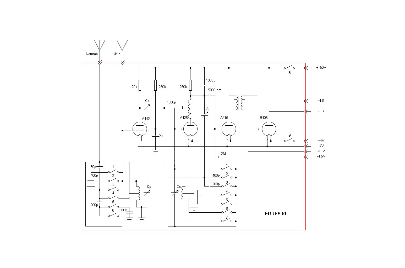
In het midden een A442, rechts, van boven naar beneden: B405, A415, A425. In de uitneembare aluminium bussen zitten links de primaire en rechts de secondaire spoel. Bijzonder is dat de aansluitingen van alle onderdelen d.m.v. stekers of pinverbindingen worden doorgevoerd naar de ondergelegen ruimte. Het toestel werkt met anodedetectie.

                 Binnenzijde van de radio

Paraaf (WJvB) op de onderkant van de kast

Lakzegel met kastnummer

              Advertentie in het weekblad Radio Expres                                           Afbeelding uit een Erres folder
De eerste advertentie voor het toestel verscheen in Radio Expres van 23 maart 1928. Het gaat hier om een oudere versie van het toestel.

Illustraties uit de originele handleiding, waarin ook het wisselstroomtoestel K.W.S. is opgenomen

Deze pagina is voor het laatst bijgewerkt op zaterdag 27 april 2019