.jpg) |
|
Adjustable frame antenna
with built-in amplifier |
| Dark brown
aluminium cabinet with wooden base. The gold coloured
aluminium antenna (two loops) can be adjusted by turning
the red plastic base. |
.jpg) |
|
The base is of the antenna is
illuminated by two internal light bulbs. |
| The antenna mainly
receives the magnetic component of the antenna signal,
thus eliminating most interference. The built-in
amplifier, amplifies the signal |
| This type of
antenna was popular in Belgium and France.
|
| Itax started as Etablissements Robert Defossez in 1921. The company was based in Brussels
and made radios and radio components in the 30s, 40s en 50s. |
|
|
| Serial number |
19458 |
 |
Click on the
tube for more information |
 |
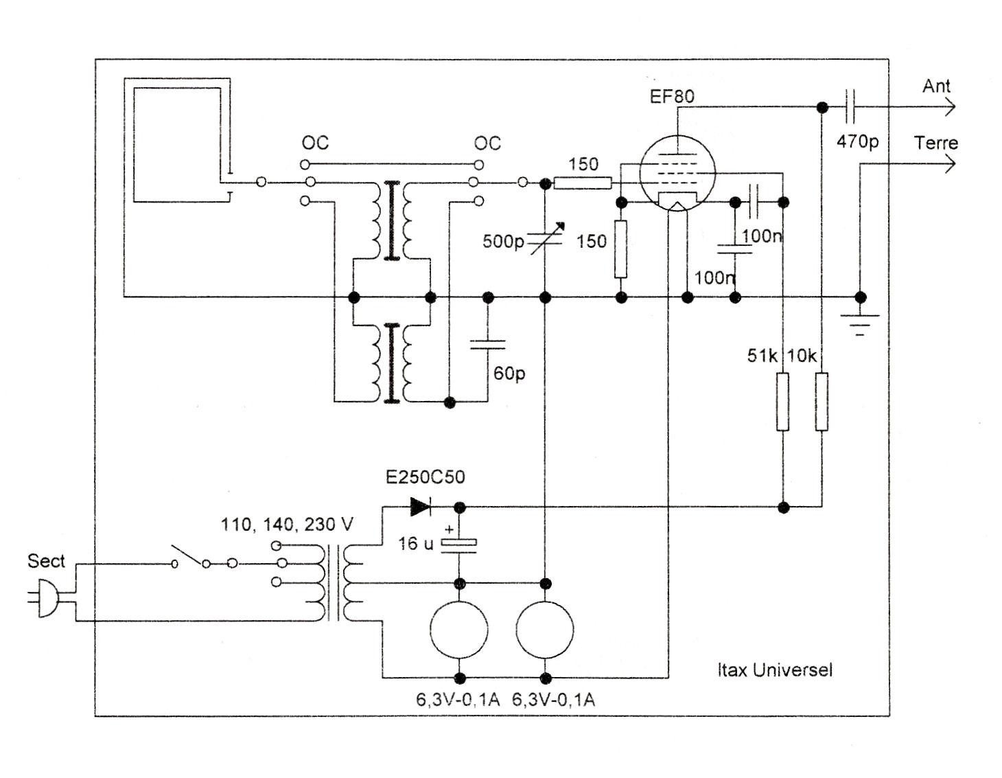
Click on the
circuit to enlarge |
| Made in |
± 1959 |
| Purchased in
|
2012 |
| Dimensions (h x w x d) |
28.5 x 30 x 13.5 cm |
| Voltages |
110-245 volts |
|
.jpg) |
|
Back |
|
Two plugs are connected to the
aerial and earth sockets of a radio. After tuning the radio, the
Itax antenna has to be tuned as well. Reception can be fine
tuned by adjusting the direction of the antenna. |
.jpg) |
|
Front |
|
On the left the wave length switch (OC, PO and
GO); on the right the tuning knob. The red knob on the base of
the antenna is used to adjust the direction of the antenna. |
|